钢铁通首页
[ 切换 ]
钢铁产业链第三方服务平台
登录
注册
买家中心
我的订单
我的关注
我的粉丝
积分/钢币
消息列表
卖家中心
我的店铺
订单管理
购物车
购物车中还没有商品,
赶紧登录吧!
在线客服
在线客服:
93404161
客服热线:
021-36581580
(8:30-17:30)
手机端
- 小程序 -
资源
资源
贸易商
钢厂
名片
型材
管材
建材
卷板
涂镀
板材/平板类
购物车
抢优惠券
全部商品分类
型材
角钢
槽钢
工字钢
品名
角钢
槽钢
工字钢
H型钢
扁钢
圆钢
方钢
轨道钢
钢板桩
规格
25*3
40*4
50*5
10#
16#
20#
30*3
60*6
12mm
14mm
16mm
20mm
100*100*6*8
200*200*8*12
300*300*10*15
材质
Q235
Q235B
Q345
Q345B
HPB300
20#
45#
Q195
55Q
50MN
U71MN
产地
唐钢
唐山
津西
日照
天柱
兴泰
宝得
电力
江天
马钢
济钢
莱钢
包钢
山东
管材
焊管
镀锌管
方矩管
品名
焊管
镀锌管
方矩管
无缝管
方管
矩形管
镀锌管
螺旋管
衬塑管
规格
15*2.75
20*2.75
25*3.0
32*3.0
159*8
219*10
377*10
20*20*2.0
30*30*3
40*40*4
50*50*5
材质
Q195
Q235
Q235B
Q345
Q345B
20#
45#
Q195-Q235
S355JR
产地
友发
华岐
正大
国强
君诚
天津
邯郸
衡水
唐山
山东
无锡
建材
螺纹钢
盘螺
线材
品名
螺纹钢
盘螺
线材
普线
高线
三级螺纹钢
三级抗震螺纹钢
四级螺纹钢
四级抗震螺纹钢
规格
6
6.5
8
10
12
14
10*9
12*9
16*9
18*9
20*9
22*9
25*9
28*9
32*9
材质
Q195
HPB235
Q235
HPB300
HRB400
HRB400E
HRB500
HRB500E
HTRB600
产地
沙钢
永钢
南钢
中天
申特
西城
鸿泰
承钢
新抚顺
芜湖新兴
卷板
热轧
冷轧
开平板
品名
热轧
冷轧
开平板
普卷
低合金卷
热轧卷
C料
花纹卷
酸洗卷
带钢
船卷
冷轧卷
冷轧板
冷轧盒板
深冲
轧硬卷
冷轧深冲卷
酸洗深冲卷
规格
2.75*1250
3.0*1250
3.5*1500
3.75*1500
4.0*1500
4.5*1500
4.75*1500
5.5*1500
5.75*1500
7.75*1500
9.75*1500
11.75*1500
0.6*1250
0.8*1250
1.0*1250
材质
Q235B
SS400
Q345B
H-Q235B
HQ235B
SPHC
SPHE
Q195
Q235
CCSA
CCSB
DC01
SPCC
ST12
SPHC
产地
本钢
沙钢
日照
鞍钢
武钢
首钢
涟钢
宝钢
承钢
中铁
燕钢
包钢
通钢
马钢
泰钢
宝钢湛江
梅钢
涂镀
彩涂
镀锌
铁合金
品名
彩涂
镀锌
铁合金
镀锌卷
镀锌板
有花镀锌
无花镀锌
电镀锌
锌铁合金
镀铝
镀铝锌
镀锡卷
耐指纹镀铝锌
镀锌深冲卷
镀锌带
彩涂卷
彩涂板
规格
0.3*1000
0.4*1000
0.6*1250
0.8*1250
1.0*1250
1.2*1250
1.5*1250
1.8*1250
2.0*1250
2.3*1250
2.5*1250
3.0*1250
1.0*1500
1.2*1500
材质
DC51D
DC51D+Z
DX52D+Z
DX53D+Z
SGCC
SGC340
产地
武钢
鞍钢
宝钢
马钢
舞钢
华烨
本钢
唐钢
日照
首钢
板材/平板类
普板
低合金板
船板
品名
普板
低合金板
船板
中板
中厚板
容器板
高强板
桥梁板
锰板
碳结板
规格
10*2000*L
12*2000*L
14*2000*L
16*2000*L
20*2000*L
20*2200*L
25*2000*L
26*2000*L
26*2200*L
28*2200*L
30*2200*L
32*2200*L
35*2200*L
36*2200*L
材质
Q235B
Q345B
Q345C
Q345E
CCSA
CCSB
Q345R
Q460C
Q235
16MN
45#
产地
萍钢
马钢
唐钢
天钢
飞达
恒润
南钢
鞍钢
新钢
文丰
邯钢
沙钢
湘钢
华伟
长达
兆顺
其他
不锈钢
汽车钢
弹簧钢
品名
不锈钢
汽车钢
弹簧钢
高强度钢
家电用钢
硅钢酸
无取向硅钢
模具钢
冷镦钢
碳结钢
轴承钢
合金钢
工具钢
规格
0.3*1219
0.4*1219
0.6*1219
0.8*1219
1.0*1219
1.2*1219
1.5*1219
2.0*1219
3.0*1219
3.0*1500
5.0*1500
材质
304
201
316L
321
S30408
309S
310S
202
430
410S
304L
65Mn
Cr12Mov
15crmo
12Cr1MoV
45#
20#
产地
宝钢
张浦
酒钢
太钢
武钢
首钢
本钢
东方特钢
北海诚德
泰山钢铁
福欣
鼎信
甬金
宏旺
宝新
青浦
远东
联众
韩国浦项
首页
现货商城
求购专区
//=isset($menu9)?$menu9:''?> //=U('index/market')?> ///*=U('/tendering/index')*/?> ///*=U('/tendering/purchasing_list')*/?> ///*=U('/tendering/project_bidding')*/?>
新闻资讯
商家店铺
钢友圈名片
云商ERP
商家入驻
百万流量助你营销
收起菜单
帮助中心
在线客服
购物车
钢材计算器
钢材计算器
不锈钢计算器
扫描关注
订单提醒
回到顶部
热点工程招标信息
1
福建省广播影视集团广播新闻信息综合频...
2
圣惠北路绿化提升改造项目招标公告
3
北京大兴国际机场综合保税区(一期)北...
4
朱家尖城区污水处理厂改扩建工程监理
5
广东佛山运营中心购置纯电动清洗车招标...
6
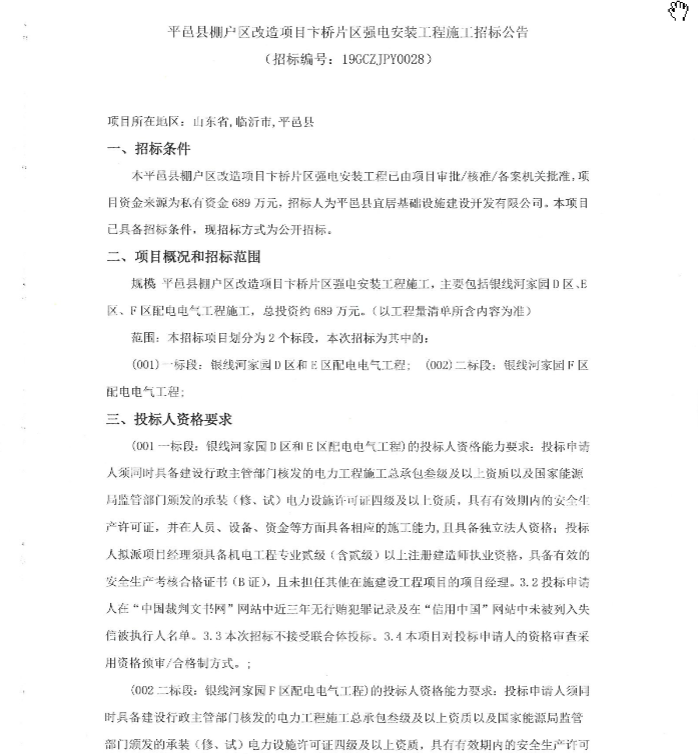
平邑县棚户区改造项目卞桥片区强电安装...
7
中铁十七局集团建筑工程有限公司中国铁...
8
科环集团烟台龙源2020年上半年膨胀...
9
小楼镇八仙湖周边绿道改造工程施工招标...
10
忻州经济开发区标准化厂房建设项目1工...
项目中标公告
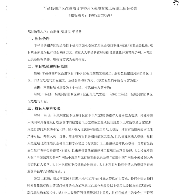
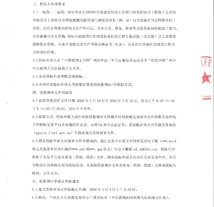
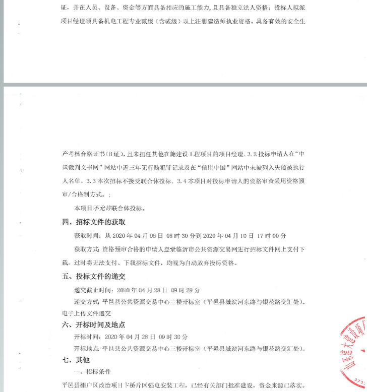
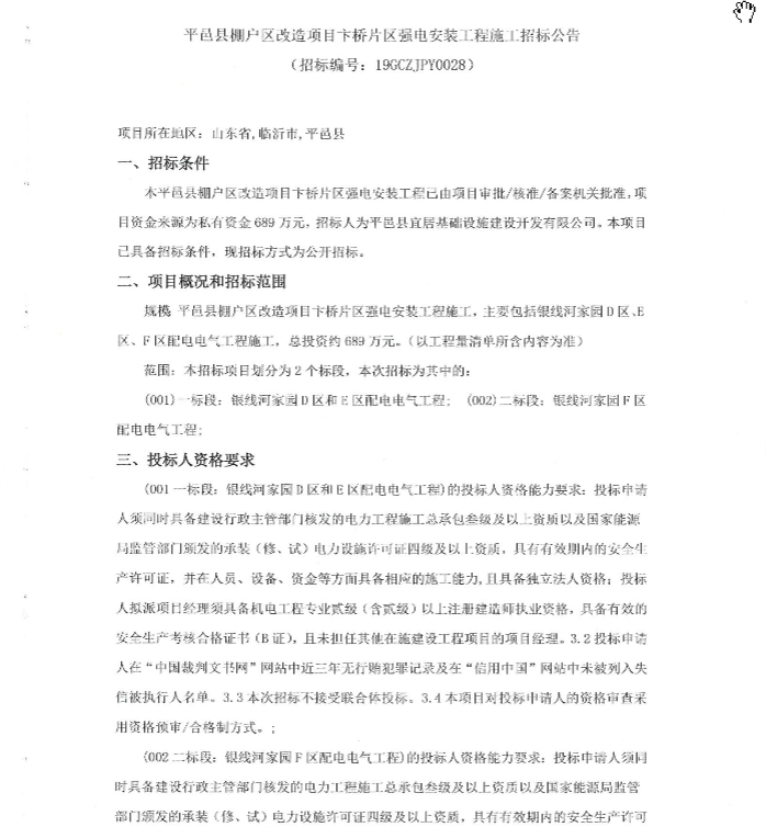
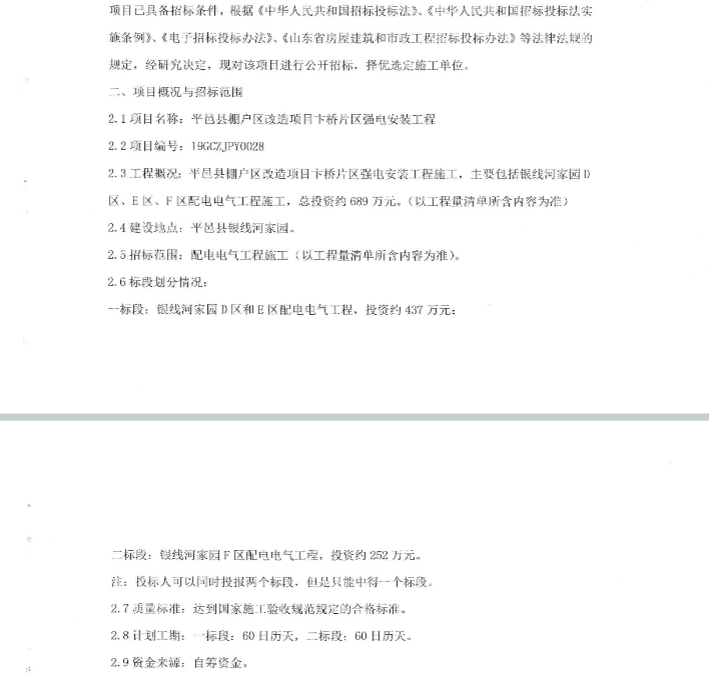
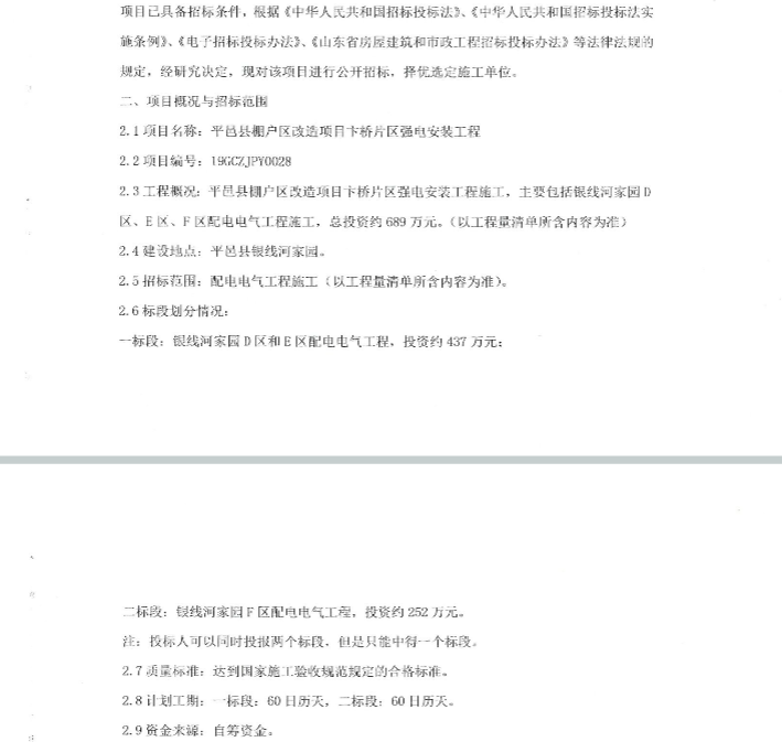
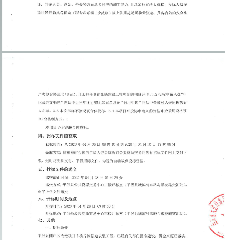
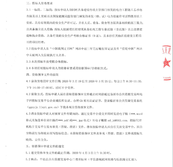
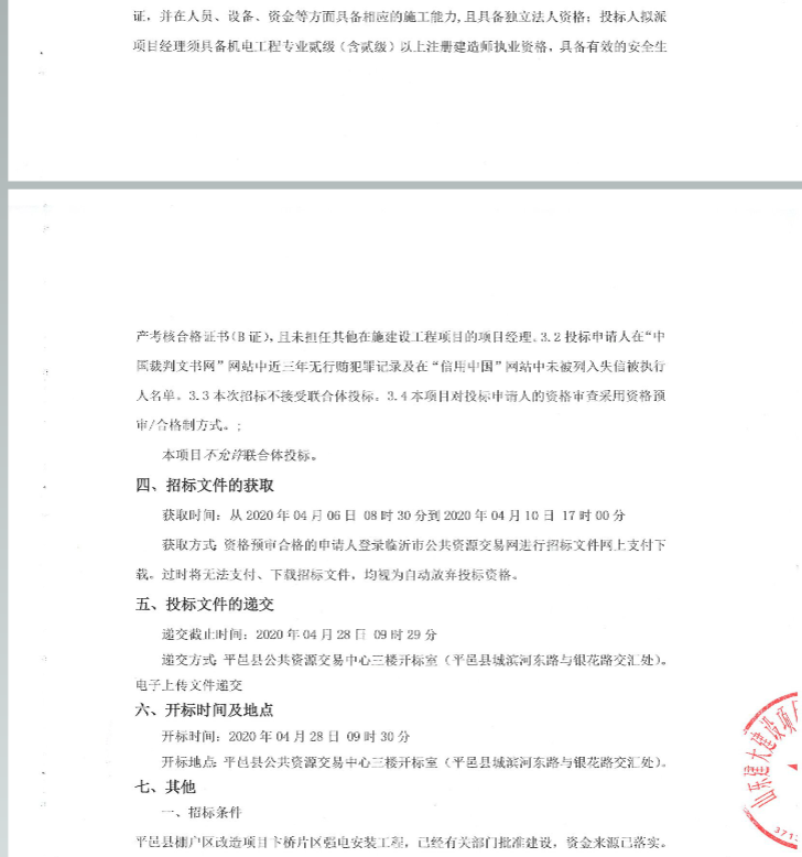
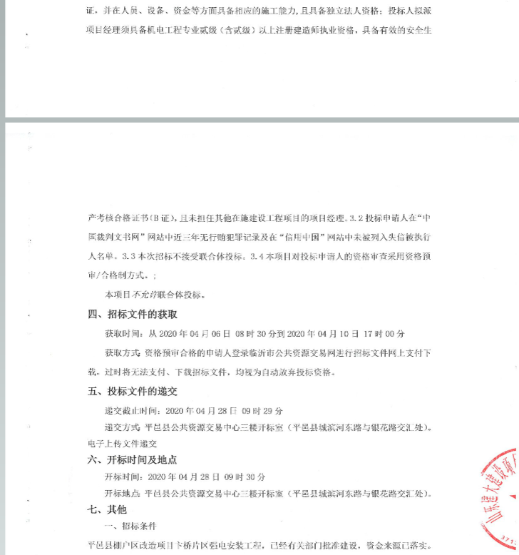
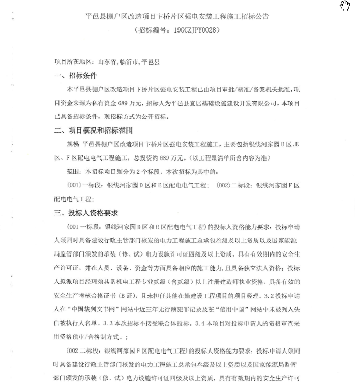
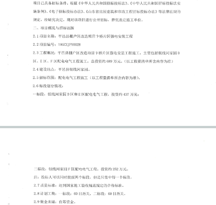
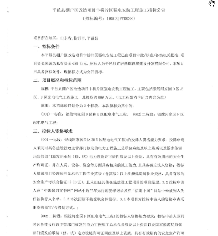
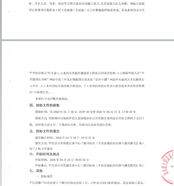
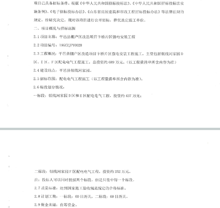
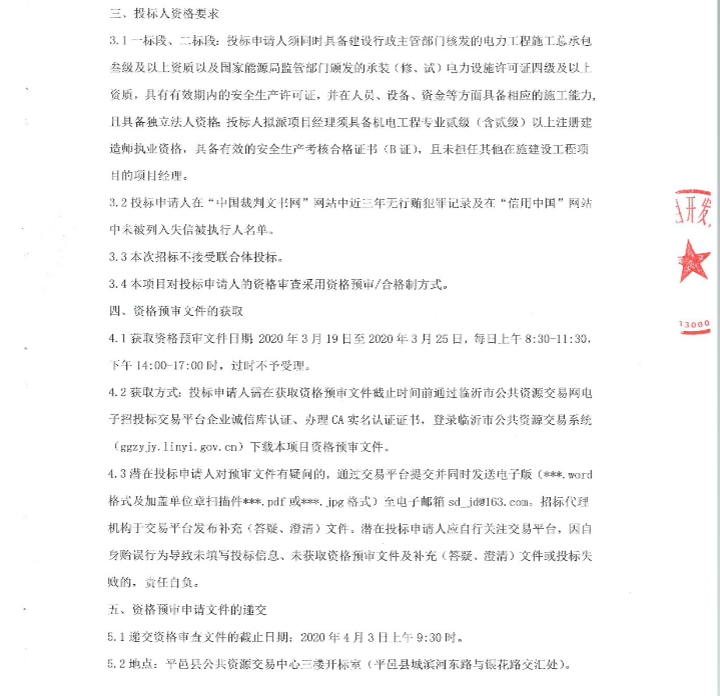
平邑县棚户区改造项目卞桥片区强电安装工程施工招标公告
来源:钢铁通 微信公众号 isosteel 发布时间: 2020-03-18 18:14:45
附件下载:
暂无
【返回】
上一篇:
中铁十七局集团建筑工程有限公司中国铁建花语堂项目防水材料采购招标公告
下一篇:
广东佛山运营中心购置纯电动清洗车招标公告 - 佛山市南海区桂城街道城市管理运营中心